创伤后的止血和感染控制是急救和创伤治疗中的重大挑战。传统的止血材料,如纱布、止血粉等,虽然在创伤初期能够起到一定的止血作用,但往往存在生物相容性差、止血效果短暂、易脱落等缺点,且在防止感染方面也表现得不尽如人意。因此,开发一种既能够快速止血,又能抗菌、防止创伤感染的水凝胶材料,成为创伤治疗领域的重要研究方向。

四川大学解慧琪教授团队过多重交联技术,开发了一种新型水凝胶,具备强大的生物附着力和促凝血活性,能够在创伤治疗中迅速止血、减少感染,并加速愈合。这一研究的提出,为创伤治疗,特别是急救和感染性创伤的处理,带来了显著的创新。相关研究成果以“Multi-crosslinking hydrogels with robust bio-adhesion and pro-coagulant activity for first-aid hemostasis and infected wound healing”为题,发表在2022年的《Bioactive Materials》杂志上。

图1 用于急救止血和感染伤口愈合的多功能水凝胶的示意图
本文要点
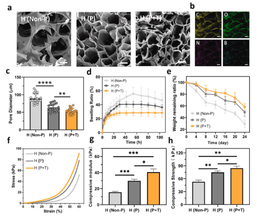
(1)多重交联提升水凝胶性能:通过化学交联和物理交联相结合,水凝胶的机械强度和韧性得到了显著提升。这使得水凝胶能够在创伤处理过程中提供更长时间的稳定性,并能够承受创伤处理中施加的应力,避免材料破裂或失效。

图2 水凝胶的物理性质
(2)生物附着力增强创伤治疗效果:水凝胶表面的胶原蛋白和纤维连接蛋白使其在湿润环境下表现出优异的生物附着力,确保水凝胶能够牢牢粘附在创伤表面,防止脱落。这一设计增强了水凝胶的治疗效果,使其在长时间内保持有效。

图3水凝胶的生物粘附和自修复特性
(3)促凝血因子加入增强止效果:凝血因子(如凝血因子VII、凝血酶)的加入,大大提高了水凝胶的促凝血功能。在创伤处理过程中,能够快速促进血液凝固、血小板聚集,显著加速止血过程。

图4水凝胶的体外促凝剂和体内止血性能
(4)抗菌性能:水凝胶中所含的抗菌成分(如银纳米粒子和抗菌肽)有效防止细菌在创伤部位的生长,减少了感染的风险。这为创伤的愈合提供了更加安全的环境,避免了细菌感染对治疗效果的影响。

图5水凝胶的抗菌和抗氧化性能

图6水凝胶的体内相容性

图7水凝胶的组织相容性

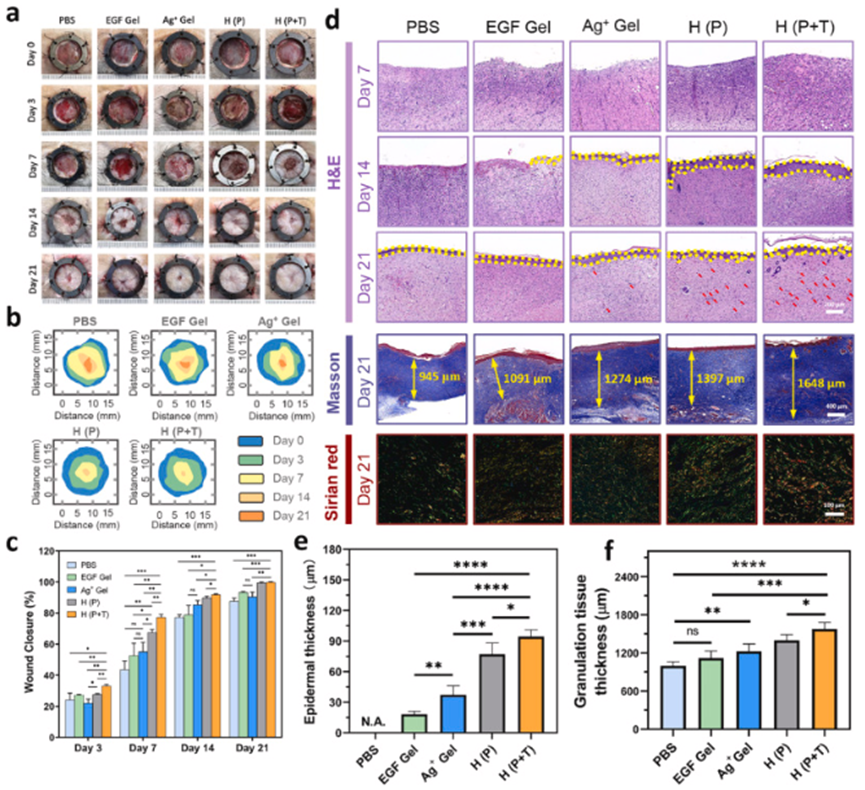
图8 水凝胶促感染伤口愈合
参考文献:
Chen-Yu Zou,Xiong-Xin Lei,Hui-Qi Xie,et al. Multi-crosslinking hydrogels with robust bio-adhesion and pro-coagulant activity for first-aid hemostasis and infected wound healing [J].Bioactive Materials,2022,16:388-402
文章链接:
https://doi.org/10.1016/j.bioactmat.2022.02.034
免责声明:本号对所有原创、转载文章陈述与观点均保持中立,内容仅供读者学习和交流。文章、图片等版权归原作者享有,如有侵权,请留言联系更正或删除。