
受愈合能力受损与愈合期延长的限制,骨质疏松性骨缺损对骨再生提出了重大挑战。为此,香港中文大学李刚教授团队联合华南理工大学边黎明教授团队开发了一种水凝胶(GelHFS),该水凝胶植入骨质疏松性骨缺损大鼠模型可募集内源性表达整合素β1的细胞,增强新骨形成和骨强度。
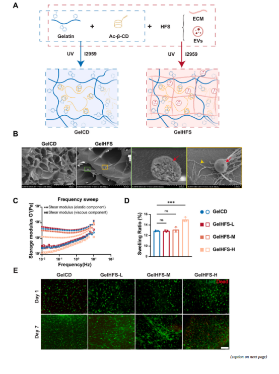
首先,研究者以合成的丙烯酰基β-环糊精(Ac-β-CD)为主体单体,通过光聚合反应与明胶反应得到主客体水凝胶(GelCD),然后将人类胎儿间充质干细胞分泌物(HFS)掺入GelCD前体中制备了GelHFS水凝胶。HFS组分可保持其纳米球形态,均匀分布在水凝胶内,两种水凝胶均具孔径为100μm的大孔结构。此外,GelHFS水凝胶中,低浓度的HFS不影响水凝胶的储能模量和溶胀比,并对水凝胶包封的MSC具有较好的生物相容性(图1)。

图1
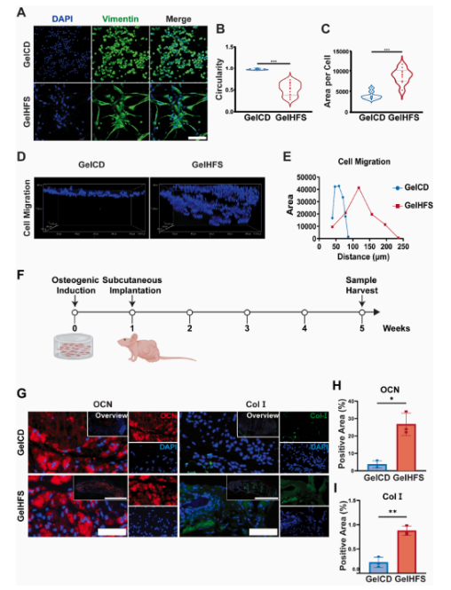
接着,研究者使用共聚焦显微镜成像重建包封细胞的3D结构,研究了大鼠骨髓间充质干细胞(MSC)在GelCD和GelHFS中的行为。GelHFS可促进细胞迁移,其包封的MSC具有更显著的伸展和细胞骨架中间丝(波形蛋白),呈现梭形样形状,且单个细胞的面积明显大于GelCD组。GelHFS可促进MSC浸润至凝胶内部,而GelCD 组细胞大多保留在凝胶表面。
然后,研究者将载有MSC的水凝胶植入裸鼠的皮下以评估水凝胶中MSC的体内成骨分化能力。结果显示GelHFS组成骨标志蛋白OCN和Col-I表达显著高于GelCD组。以上结果表明GelHFS为体外有效的细胞扩散和浸润提供了有利的微环境,且GelHFS水凝胶促进包封大鼠MSC的体内成骨分化(图2)。

图2
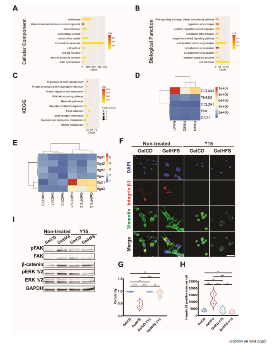
为了分析HFS中的蛋白质组成,研究者进行了蛋白质组学分析,发现大多数HFS组分来源于细胞外外泌体和细胞外基质。KEGG分析显示,HFS被注释为黏着斑途径(5%)和ECM-受体相互作用(3%)。此外,HFS中的显著ECM蛋白均可与整合素相互作用。为确定HFS调节的整合素亚基,研究者检测了在GelCD和GelHFS包封的MSC中整合素亚基的mRNA表达。结果显示,与GelCD组相比,GelHFS明显上调Itgb 1与Itga 3基因的表达。免疫荧光染色进一步证实了GelHFS上调MSC中整合素β1的表达。此外,WB结果证实,GelHFS上调了MSC中β-连环蛋白的蛋白质表达并激活了FAK-ERK信号通路,而这种增加被FAK抑制剂Y15消除。以上结果表明,GelHFS可通过MSC中整合素β1和HFS(ECM组分)之间的相互作用来促进细胞快速铺展和成骨分化(图3)。

图3
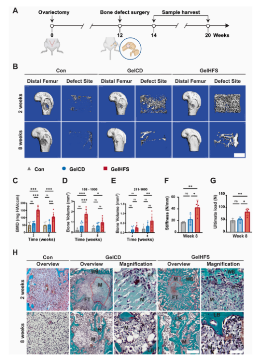
紧接着,研究者在雌性大鼠中建立了卵巢切除术诱导的骨质疏松模型,并通过Micro-CT和组织学染色来评估了GelHFS促进骨再生的有效性。结果显示,GelHFS组在两周内表现出更多的骨样组织形成,8周后出现明显矿化,生物力学测试表明GelHFS不仅支持骨愈合,而且增强了新生骨的刚度和极限载荷。组织学结果显示,对照组几乎无新骨形成,在GelHFS组中,编织骨在2周内取代了大部分水凝胶和纤维组织,到8周时,编织骨已经重塑为成熟的板层骨。以上结果共同表明,GelHFS显著增强了骨质疏松性骨缺损的再生,包括促进新骨形成和提高骨力学性能(图4)。

图4
为观察新骨形成的动态过程,研究者测量了体内钙黄绿素和二甲苯酚的双标定,结果显示GelCD组和GelHFS组术后10天的骨形成无统计学差异,但GelHFS组术后第14天的新骨形成明显高于GelCD组,之后对缺损部位进行连续切片免疫组化染色,结果提示, GelHFS组在缺陷部位对整合素β1、OCN和Col -I的阳性染色明显高于GelCD组。以上结果表明GelHFS可将更多表达整合素β1的细胞募集到缺损部位,促进内源性细胞成骨,从而产生更多的骨基质沉积(图5)。

图5
鉴于GelHFS可将内源性细胞募集到缺损部位,研究者推测募集的细胞通过介导水凝胶的降解来进一步促进细胞浸润和原位骨再生。因此,研究者比较了GelCD和GelHFS水凝胶的体内、外降解性。Micro-CT显示,在股骨远端植入后,GelHFS水凝胶在2周时的降解速度明显快于GelCD。此外,免疫组化染色显示GelHFS植入组中基质金属蛋白酶MMP2、MMP13表达量高于GelCD组。以上结果表明,内源性细胞不仅可分泌MMPs,而且可提高GelHFS水凝胶的降解能力(图6)。

图6
综上所述:
该研究成功开发了GelHFS水凝胶,其具有与GelCD水凝胶相当的生物力学性能,同时可促进包封的MSC铺展、迁移和成骨分化。
此外,无细胞的GelHFS水凝胶通过招募整合素β1+内源细胞并激活整合素β1诱导的黏着斑信号通路,促进了骨质疏松骨缺损模型中的骨再生。该研究证明了无细胞的GelHFS水凝胶可在骨质疏松骨中创造了一个再生干细胞生态位,从而通过影响内源性细胞行为来增强骨生成和骨再生(图7)。

图7
论文信息:Xiaoting Zhang1, Boguang Yang1, Lu Feng, Xiayi Xu, Chenmin Wang, Yuk-wai Lee, Ming Wang, Xuan Lu, Ling Qin a,b, Sien Lin**, Liming Bian***, Gang Li*. Augmenting osteoporotic bone regeneration through a hydrogel-based rejuvenating microenvironment. Bioactive Materials 41 (2024) 440–454.
文章来源:https://www.sciencedirect.com/science/article/pii/S2452199X24003190?via%3Dihub
水凝胶相关定制服务电话:15368098494
GelMA链接:http://www.lbhbio.com/pd.jsp?id=12

免责声明:本号对所有原创、转载文章陈述与观点均保持中立,内容仅供读者学习和交流。文章、图片等版权归原作者享有,如有侵权,请留言联系更正或删除。